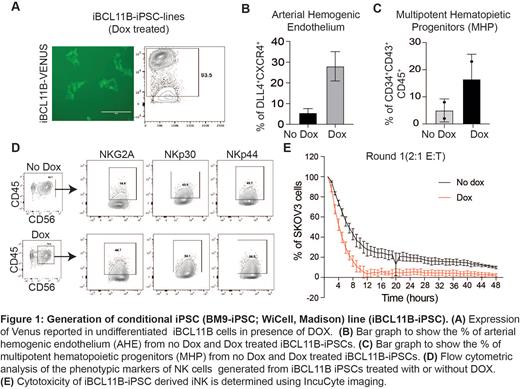
Induced pluripotent stem cell (iPSC) derived human hematopoietic stem cells (HSCs) have revolutionized the field of regenerative medicine and provided a promising platform for advancing cell-based therapies, disease modeling, and drug discovery in the context of hematological disorders and beyond. However, efficient derivation of functional iPSC-derived HSCs with in vivo engraftment and multilineage potential remains challenging. The discovery of the hemogenic endothelium (HE) stage in iPSC culture opens possibilities to define molecular determinants for blood development from the endothelium and provides a prospective platform for the de novo generation of HSCs. BCL11B encodes a transcription factor required for T-cell commitment and is known to play important role in immune and aortic cell function. Recently, BCL11B expressionwas observed in lymphoid-myeloid clusters and HE from human iPSCs (hPSCs). However, nothing is known regarding the role of BCL11B in human hematopoiesis. While expression levels of BCL11B have been tracked in human NK cells, direct evidence showing that BCL11B actively drives NK cell maturation is lacking. Here, we genetically engineered hiPSCs with inducible overexpression of BCL11B via CRISPR/Cas9-mediated gene knock-in and investigated the temporal role of this transcription factor during hematopoietic differentiation. We demonstrated that BCL11B upregulation during the mesodermal stage of development enhances arterial specification from hiPSCs differentiated in chemically defined conditions. The boost in arterial programming by BCL11B was associated with enhanced HE formation and a DLL4 +CXCR4 + arterial phenotype (KDR +CD144 +DLL4 +CXCR +CD73 -CD43 -). We also demonstrated that enhancing definitive hematopoiesis with lympho-myeloid potential could be achieved through modulation of BCL11B expression. Transient BCL11B overexpression enhanced the production of multipotent hematopoietic progenitors (CD34 +CD43 +CD45 +CD235a -CD41a -) and multipotent colony-forming cells (CFCs) in iPSC differentiation culture. Flow cytometry analysis of day 10 cultures showed that early BCL11B expression yielded a 3-fold increase in the arterial hemogenic endothelial (AHE) and a 2.5-fold increase in the putative HSC population. In combination with conventional HSC markers (CD34 +CD38 -CD45RA -CD43 +CD90 +), we also observed the upregulation of the HSC-specific marker CD49f (ITGA6) from dox-treated iBCL11B-iPSCs. CD49f + cells are highly efficient in generating long-term multilineage grafts compared to CD49f - cells. Additionally, our results demonstrated that BCL11B overexpression significantly promoted NK cell generation under chemically defined culture conditions. The resulting iBCL11B-hiPSC-derived NK cells exhibited various mature NK-specific markers and displayed effective cellular cytotoxicity, with more rapid killing kinetics compared to NK cells derived from no-dox-treated iBCL11B-iPSCs. We conclude that BCL11B-enforced activation during early mesoderm induction yields an increased population of hematopoietic progenitors with lymphoid and myeloid lineage potential, serving as an improved off-the-shelf cell source for targeted cancer immunotherapy.
Disclosures
Miller:Sanofi: Membership on an entity's Board of Directors or advisory committees; Vycellix: Consultancy, Current holder of stock options in a privately-held company; GT BioPharma: Consultancy, Current holder of stock options in a privately-held company, Patents & Royalties, Research Funding; Fate Therapeutics: Consultancy, Current holder of stock options in a privately-held company, Patents & Royalties, Research Funding. Cichocki:Fate Therapeutics: Consultancy, Patents & Royalties, Research Funding.

This feature is available to Subscribers Only
Sign In or Create an Account Close Modal